Databases
In the EVOLTREE project different databases from distributed labs of the participating partners are available.
Available Databases
-
Name Description eLab
Libraries & Sequences Libraries for cDNA, SSHs, BACs, ... 
Read more... 
TreePop Genetic resources (pedigrees, populations, traits, ...) 
Read more... 
QuercusMap Oak - genetic resources (pedigrees, traits, ...) 
Read more... 
PinusMap Pine - genetic resources (pedigrees, traits, ...) 
Read more... 
PopulusMap Poplar - genetic resources (pedigrees, traits, ...) 
Read more... 
CMap Genetic maps 
Read more... 
(GD)2 Genetic and georeferenced passport data 
Read more... 
SSR Database Information about SSRs 
Read more... 
SNP Database Information about SNPs 
Read more... 
Candidate Genes Information about candidate genes 
Read more... 
Gene2Trait Data from literature research 
Read more... External Databases
-
Name Description 
TREEBREEDEX Trees and experimental trials Read more... 
Laccaria bicolor Database Genomic data Read more... 
PROTICdb Proteome data obtained by mass spectrometry Read more... Connections
-
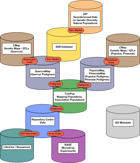
One main activity of EVOLTREE was to establish a centralised search engine allowing to define queries against the whole set of databases. For this, connections between the databases had to be discovered. The following graphic illustrated the available data in the EVOLTREE project and highlights the overlaps between the datasets:




